We keep hearing about how artificial intelligence is going to change everything. But there is a quiet problem nobody really wants to talk about. You ask an AI for a fact, and it just makes something up with total confidence. It looks right, sounds right, but it is completely wrong. This is fine if you are asking for a recipe. It is a disaster if you are dealing with medical data, financial audits, or supply chain logistics. The usual fix is to put a human in the loop. Someone has to check the machine's homework. But that defeats the purpose of automation and frankly, humans get tired and miss things. We need a different kind of verification, one that doesn't rely on trust or a single point of failure.
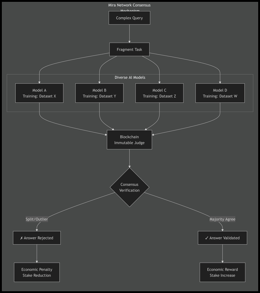
This is where the architecture of Mira Network becomes the actual story. Instead of asking one AI model for an answer and hoping for the best, the network fragments the task. Think of it like sending the same complex question to a room full of different experts, each with their own training and blind spots. They don't chat with each other. They just submit their conclusions.
The blockchain layer here is not just for show. It acts as the immutable judge. It compares every response from these independent models. If a majority agrees, the answer is considered valid. If there is a split, or if an answer is an outlier, the economic incentives kick in. Participants who contributed bad logic or hallucinations lose skin in the game. It becomes more expensive to be wrong than to be careful.
What Mira is doing shifts the risk. You are no longer betting on the reputation of one AI company or one algorithm. You are betting on the mathematics of consensus across diverse systems. For any developer building on top of AI, this changes the calculus completely. You can finally let the software execute transactions or generate reports without watching it every second. The verification is baked into the protocol itself.
It is not about making AI smarter overnight. It is about making AI accountable. And in a world that is rushing to put automated decisions everywhere, accountability is the feature that actually matters. The network creates a layer of cryptographic truth on top of chaotic probability. That is a foundation worth paying attention to. $MIRA #Mira @Mira - Trust Layer of AI NETWORK